Page Summary
-
This page overviews the Google Ad Manager API architecture and general concepts.
-
Key concepts described include Order, LineItem, Creative, InventoryTargeting, Placement, and AdUnit.
-
An Order contains LineItems, which define ad showing requirements, and LineItems are linked to Creatives via LineItemCreativeAssociations.
-
InventoryTargeting and other Targeting subclasses determine where and to whom ads show.
-
Placements are collections of AdUnits, and AdUnits represent ad locations on pages.
This page provides an overview of the architecture of the Google Ad Manager API and describes general concepts and terms in Ad Manager.
API Architecture
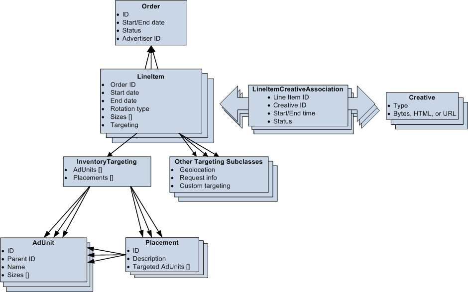
Here is a simplified diagram of the main classes in the Ad Manager API, and how they relate to each other:

Order
- An
Orderobject holds general information about the order such as the currency or salesperson, and contains one or moreLineIteminstances. In code, eachLineItemholds the ID of its containingOrder, rather than theOrderholding a list ofLineItemobjects. LineItem
- A
LineItemobject describes a set of requirements for an ad to show, including how and when the ads should be shown, the sizes of the creatives it should show and the order in which to show them (in order, weighted, or according to their performance), the priority of these ads, and many properties describing the cost structure. ALineItemhas oneInventoryTargetingobject that describes whichAdUnitandPlacementobjects it can target, and optional additionalTargetingsubclass objects that represent geographical, custom, or other criteria. LineItemCreativeAssociation
- A
LineItemCreativeAssociation(often called a LICA) links oneLineItemto oneCreative. Line items can be linked to more than one creative, and depending on your account type, you might be able to link a creative to more than one line item. When you create aLineItemCreativeAssociation, Ad Manager first checks whether both the creative and the line item are compatible; if the sizes differ, for instance, you'll get an error when you try to create or update the association. This object also lets you override some values in the associatedLineItem, such as start/end dates, or size (if you have a creative that doesn't quite fit the size specified by the line item, but you are willing to let Ad Manager adjust the size of the creative to fit the ad unit on the fly). LICAs are not exposed in the Ad Manager user interface; they are an API convention. Creative
- A
Creativerepresents the actual ad. If the ad is hosted by Ad Manager, this object holds the actual image bytes, flash files, or custom HTML tags stored on Ad Manager's servers; if the creative is hosted on a third-party site, the creative is a URL or HTML snippet that makes the request from the third-party server. InventoryTargeting and Targeting subclasses
- The
InventoryTargetingobject lists which ad units are associated with a specificLineItem. You can specify additional, optional targeting criteria using additional instances of an appropriate subclass ofTargeting. Placement
- A
Placementobject is a collection of one or moreAdUnitobjects. AdUnit
- An
AdUnitrepresents an ad location on one or more pages. AnAdUnitcan be a target of either aLineItem'sInventoryTargetingobject or aPlacementobject. AnAdUnitobject includes a size, an ID, and a unique name. The ID is used to identify otherAdUnitobjects within the API; the name is used as a unique identifier in the HTML tags to identify a specificAdUnitobject, and is sent back to Ad Manager as part of the page request.