Page Summary
-
This guide explains the SDK lifecycle and the interactions between your video stream player, the IMA DAI SDK, and an ad server.
-
The IMA DAI SDK requests video streams from Google Ad Manager 360, which respond with streams including inserted ad breaks.
-
The IMA SDK parses the response and delivers the video stream and any needed companion ads to the application.
-
The video player negotiates playback with the SDK and plays the ads, after which the IMA SDK fires impression and tracking events.
This guide provides an overview of the SDK lifecycle and the interactions between your video stream player, the IMA DAI SDK, and an ad server.
Basic interactions
The following diagram illustrates and annotates the interactions between your video player, the IMA DAI SDK, and Ad Manager 360.
Dynamic Ad Insertion architecture
The web page or app loads the IMA DAI SDK via:
- an embedded script tag for HTML5
- a native app for Android, Google Cast, iOS, tvOS, or Roku
The IMA DAI SDK requests either a VOD stream or live stream from Google Ad Manager 360.
Ad Manager 360 responds with the video stream that includes inserted ad breaks.
The IMA DAI SDK parses the response, determines the correct media type based on environment, and delivers the video stream (and companion ads if needed) to the web page or app.
The video player negotiates the playback details with the IMA DAI SDK and plays the ads.
The IMA SDK fires an impression ping and tracking events, as needed.
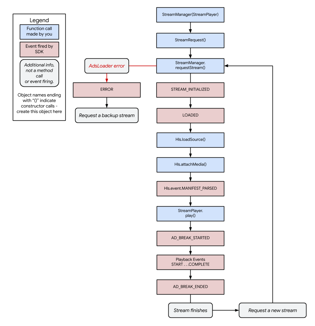
Lifecycle
This diagram shows the full lifecycle of the IMA DAI SDK. Constructor and method calls are highlighted in blue, events are highlighted in red, and error conditions are shown with red connectors and red text.
